بلانات مطابخ اوتوكاد مجمعات
Look This Also
مجموعة مخططات مطاعم اوتوكاد dwg مجموعة مخططات مطاعم اوتوكاد dwg مجموعة مخططات مطاعم اوتوكاد dwg تحميل عل مديا فاير autocad 3d model
مخططات معمارية مركز تجاري مول اوتوكاد dwg hotel design architecture architecture design concept restaurant interior design
مخططات مخطط منزل تصميم شقة هندسة معمارية إنشاء house layout plans architectural design house plans my house plans
تصميم فيلا رائعه جدا ابعاد الارض 20 21 5 متر house layout plans basement house plans house floor design
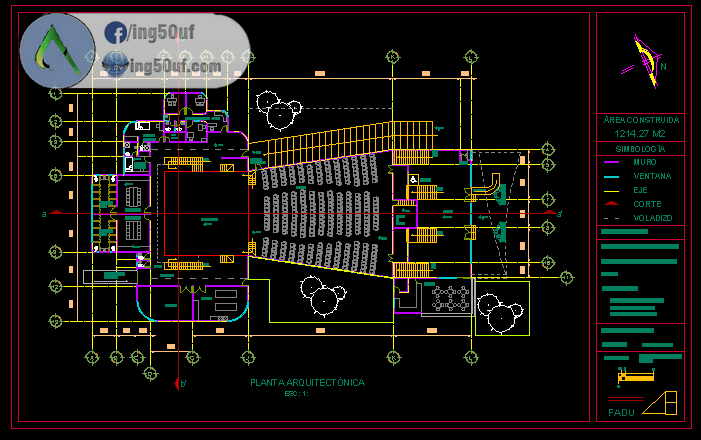
مخططات معمارية مطعم restaurant cafe center كاملا اوتوكاد dwg مخططات معمارية مطعم restaurant cafe center كا concept architecture autocad architecture design
تصاميم عمارات سكنية مخططات شقق سكن رسومات منازل هندسية خرائط فلل دورين خريطة هندسية منتديات ستوب floor plan design my house plans plan design































